Samyang 800mm f8.0 review
-
-
Written by Thomas
Quality
Sharpness and contrast
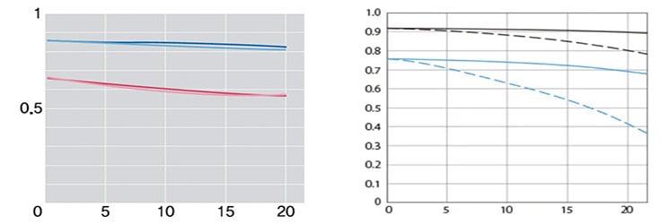
Let’s have a look at the theoretical performance of the Samyang 800mm f8.0 and compare it to the Canon RF 800mm f11 IS STM:

Above: Samyang 800mm f8.0 (left), Canon RF 800mm f11 IS STM (right)
These MTF charts show the computed lens-performance of lenses wide open at infinity without influence of diffraction at 10 line-pairs/mm (blue/black) and 30 lp/mm (red/blue). Higher values are better (more contrast) and the closer the dotted and solid lines are together the less contrast dependents on the orientation of the test-pattern (less astigmatism). The x-axis displays the distance from the optical axis (=center of the sensor) in mm.
From the charts both 800mm lenses seem to have an OK overall contrast at 10 lp/mm. But you have to factor in the loss of contrast from diffraction which is already quite strong at f8.0 and even stronger at f11. Looking at the resolution of finer details (30 lp/mm) the Samyang starts lower than the Canon RF at the center but shows very little astigmatism from which the corners of the Canon RF suffer greatly.
Let’s see how this theoretical performance translates into real life results from samples shot on a 45MP Nikon Z7. Processing was done in Lightroom 11.3/CRAW 14.3 from RAW to Adobe Color profile. Noise-reduction is set to 0, sharpening to 50/0.5/36/10, with no extra tone or color adjustment. But I did some exposure compensation and added +50 contrast to lift the somewhat dull rendering of the catadioptric lens. For all shots the lens was left to adapt to the ambient air temperature for at least 30 minutes to avoid any material tensions of the optical construction.
1/50, 640 ISO, Samyang 800mm f8.0; click image for 4k version, here for large original
1/400, 400 ISO, Samyang 800mm f8.0; click image for 4k version, here for large original
1/640, 400 ISO, Samyang 800mm f8.0; click image for 4k version, here for large original
1/320, 400 ISO, Samyang 800mm f8.0; click image for 4k version, here for large original
1/640, 400 ISO, Samyang 800mm f8.0, DX crop; click image for 4k version, here for large original
1/1250, 400 ISO, Samyang 800mm f8.0; click image for 4k version, here for large original
As you can clearly see already in the 4k (10MP) images the Samyang 800mm f8.0 produces fuzzy images – even in the center. The image quality is so fuzzy indeed that it’s quite hard to focus properly. Therefore I did try to focus slightly different for some shots – but to no avail: the results wouldn’t become any better. I even got a second copy of the lens to make sure that this is not an individual flaw. But the second lens performed exactly the same. The six images above are the best of around a hundred with both copies of the lens where I really tried everything to produce the sharpest shots.
The only positive observations from my testing were that sharpness is quite even across the frame and that field curvature and longitudinal color aberrations seem minimal.
Vignetting and distortions
To make it easier to see light fall-off in the corners of a full-frame sensor I’ve arranged two copies of the same image side-by-side. Both copies were developed to the same brightness in the center and are shown without correction of vignetting on the left and with an amount of +39 and midpoint of 0 on the right:

Above: Samyang 800mm f8.0 at f8.0; left as is, right with vignetting correction set to +39/0
Vignetting is relatively light. It can easily be eliminated completely by manual correction which lifts the extreme corners by about 0.8 EV.
The lens shows some mild pincushion distortions which can easily be corrected. The following composite image shows a roof rail at the upper border of the full-frame image first without distortion compensation and then with a correction of -3 applied in Lightroom:

Distortions: Samyang 800mm f8.0,as is (top), With distortion correction set to -3 (bottom)
Bokeh quality
This test is for the rendering of point-light sources in an out-of-focus background. The circle of confusion that is produced by the test is pretty indicative of Bokeh performance (in the background) and light fall-off. Ideally the out-of-focus image of the point-light is evenly lit and perfectly circular, with no “onion-rings”, and without colored outlining. There is also an effect known as “cat’s eye” the further away from the optical axis the point-light is projected. This is due to optical vignetting in the lens barrel when light enters the lens from an angle.
In the case of the Samyang 800mm f8.0 there is the inherent “donut” effect of the catadioptric design where the front mirror sits in the middle of the optical path and cuts a hole in the circle of confusion. This effect can be quite distracting as the following image shows:
Above: Samyang 800mm f8.0 at f8.0; click image for 4k version
Keep in mind though that this effect is strongest around out-of-focus point light sources. As you can see in the other images above the donut Bokeh does not always show as prominently especially if the background is darker than the subject. And in astrophotography the effect is irrelevant as every celestial object should be in focus. Apart from the strange shape Bokeh of the Samyang 800mm f8.0 is only mildly effected by the cat’s eye effect. And although it shows a bit of outlining the borders of the circle of confusion are without coloration from loCA.
Next check out my verdict!
Check prices at Amazon, B&H, Adorama, eBay or Wex. Alternatively get yourself a copy of my In Camera book, an official Cameralabs T-shirt or mug, or treat me to a coffee! Thanks!










